ER 스키마를 관계 모델의 릴레이션으로 사상
ER 모델을 릴레이션들로 사상하는 7개의 단계로 이루어진 알고리즘을 통해서 사상한다.

단계 1: 정규 엔티티 타입과 단일 값 애트리뷰트
ER 스키마의 각 정규 엔티티 타입 E에 대해 하나의 릴레이션 R을 생성한다.
E에 있던 단순 애트리뷰트들을 릴레이션 R에 모두 포함시킨다.
복합 애트리뷰트는 복합 애트리뷰트를 구성하는 단순 애트리뷰트들만 포함시킨다.
E의 기본 키가 릴레이션의 R의 기본 키가 된다.

단계 2: 약한 엔티티 타입과 단일 값 애트리뷰트
ER 스키마에서 소유 엔티티 타입 E를 갖는 각 약한 엔티티 타입 W에 대하여 릴레이션 R을 생성한다.
소유 엔티티 타입에 해당하는 릴레이션의 기본 키를 약한 엔티티 타입에 해당하는 릴레이션에 외래 키로 포함시킴
약한 엔티티 타입의 부분 키와 소유 엔티티 타입의 외래 키의 조합으로 기본 키를 구성한다.

단계 3: 2진 1:1 관계 타입
관계 타입 R에 대하여, R에 참여하는 엔티티 타입에 대응되는 릴레이션 S와 T를 찾음
S와 T 중에서 한 릴레이션을 선택하고, 만일 S를 선택했따면 T의 기본 키를 S의 외래 키로 포함시킨다.
보통 관계 타입에 완전하게 참여하는 릴레이션을 S 릴레이션으로 선택한다. 관계 타입 R이 가지고 있는 단순 애트리뷰트들은 S에 대응되는 릴레이션에 포함시킨다.
두 엔티티 타입이 R에 완전하게 참여할 때는 하나의 릴레이션으로 합치는 방법도 가능하다.


단계 4: 정규 2진 1:N 관계 타입
관계 타입 R에 대하여 N측의 참여 엔티티 타입에 대응되는 릴레이션 S를 찾는다. 1측의 엔티티 타입에 대응되는 릴레이션 T의 기본 키를 S에 외래 키로 포함시킨다.
S의 기본 키를 T의 외래 키로 포함시키면 정보의 중복이 발생한다.

단계 5: 2진 M:N 관계 타입
관계 타입 R에 대해서는 릴레이션 R을 생성한다.
참여 엔티티 타입에 해당하는 릴레이션들의 기본 키를 릴레이션 R에 외래 키로 포함시키고, 이들의 조합이 R의 기본키가 된다.

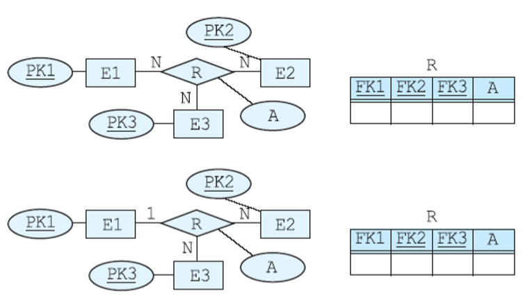
단계 6: 3진 이상의 관계 타입
3진 이상의 관계 타입 R에 대하여 릴레이션 R을 생성하고, R에 참여하는 모든 엔티티 타입에 대응되는 릴레이션들의 기본 키를 R의 외래 키로 포함 시킨다. 만약 R에 참여하는 엔티티 타입들의 카디날리티가 1:N:N 이면 1의 릴레이션의 기본 키를 참조하는 외래 키를 제외한 나머지 외래 키들의 조합이 릴레이션 R의 기본키가 된다.

단계 7: 다치 애트리뷰트
각 다치 애트리뷰트에 대하여 릴레이션 R을 생성한다.
다치 애트리뷰트를 애트리뷰트로 갖는 엔티티 타입이나 관계 타입에 해당하는 릴레이션의 기본 키를 릴레이션 R에 외래 키로 포함시킨다.

'Lecture Note > DataBase' 카테고리의 다른 글
| [강의노트_DB]19. 뷰와 트랜잭션 (2) | 2019.07.23 | 
|---|---|
| [강의노트_DB]18. 릴레이션 정규화 (0) | 2019.07.18 | 
| [강의노트_DB]16. 데이터베이스 설계-1 (0) | 2019.07.11 | 
| [강의노트_DB]15. SQL-5 (0) | 2019.07.09 | 
| [강의노트_DB]14. SQL-4 (0) | 2019.07.04 |